블렌더에서 Eevee 렌더러와 Cycles렌더러를 이용해 발광하는 네온사인 효과를 만드는 방법에 대해서
정리해 보았습니다.
( *이미지를 클릭하시면 크게 보실 수 있습니다. )
Step1. 사각링 램프 모델링하기
먼저 네온사인 모양은 사각 링 형태로 만들어보려고 합니다.
블렌더를 열고 기본으로 있는 Cube를 Delete키를 눌러서 지워준 후
Add > Mesh > Plane을 선택해서 plane을 추가합니다.
plane을 선택한 상태에서 Tab 키를 눌러서 Edit Mode로 전환하고 Face모드를 선택합니다.
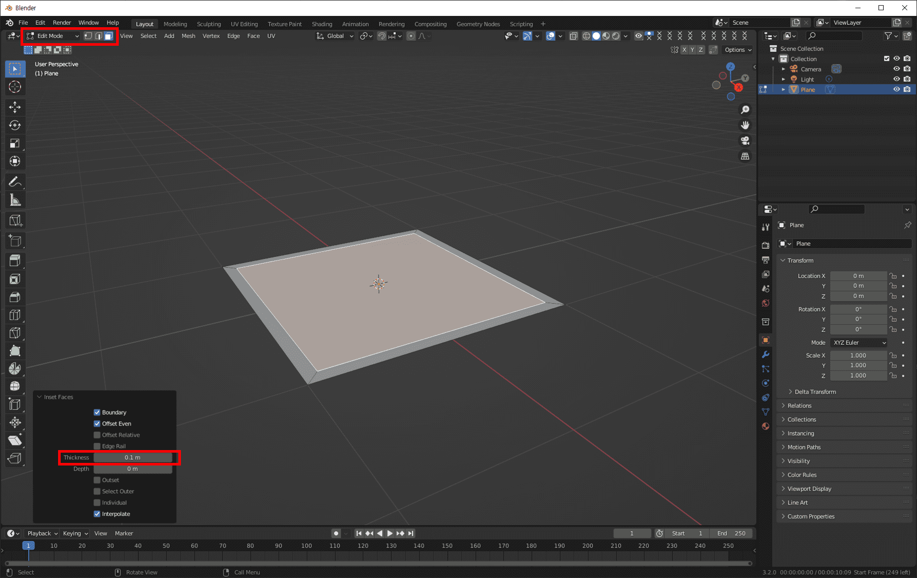
i (inset Faces) 키를 누르고 안쪽으로 드래그해서 작은 면을 하나 더 만들어 줍니다.
왼쪽하단의 Inset Faces 설정창에서 수치로도 설정할 수 있는데요.
저는 Thickness를0.1m 정도로 만들어주었습니다.
그리고 안쪽 면을 선택하고 Delete 키 > Faces 선택해서 안쪽면을 지워줍니다.
바깥쪽 면을 선택해서 E키 눌러서 Extrude 시켜주어 면의 높이(두께)를 만들어줍니다.
그런 다음 전체 면을 드래그해서 선택합니다. 각도를 바꾸어서 아래쪽 면도 모두 선택해 줍니다.
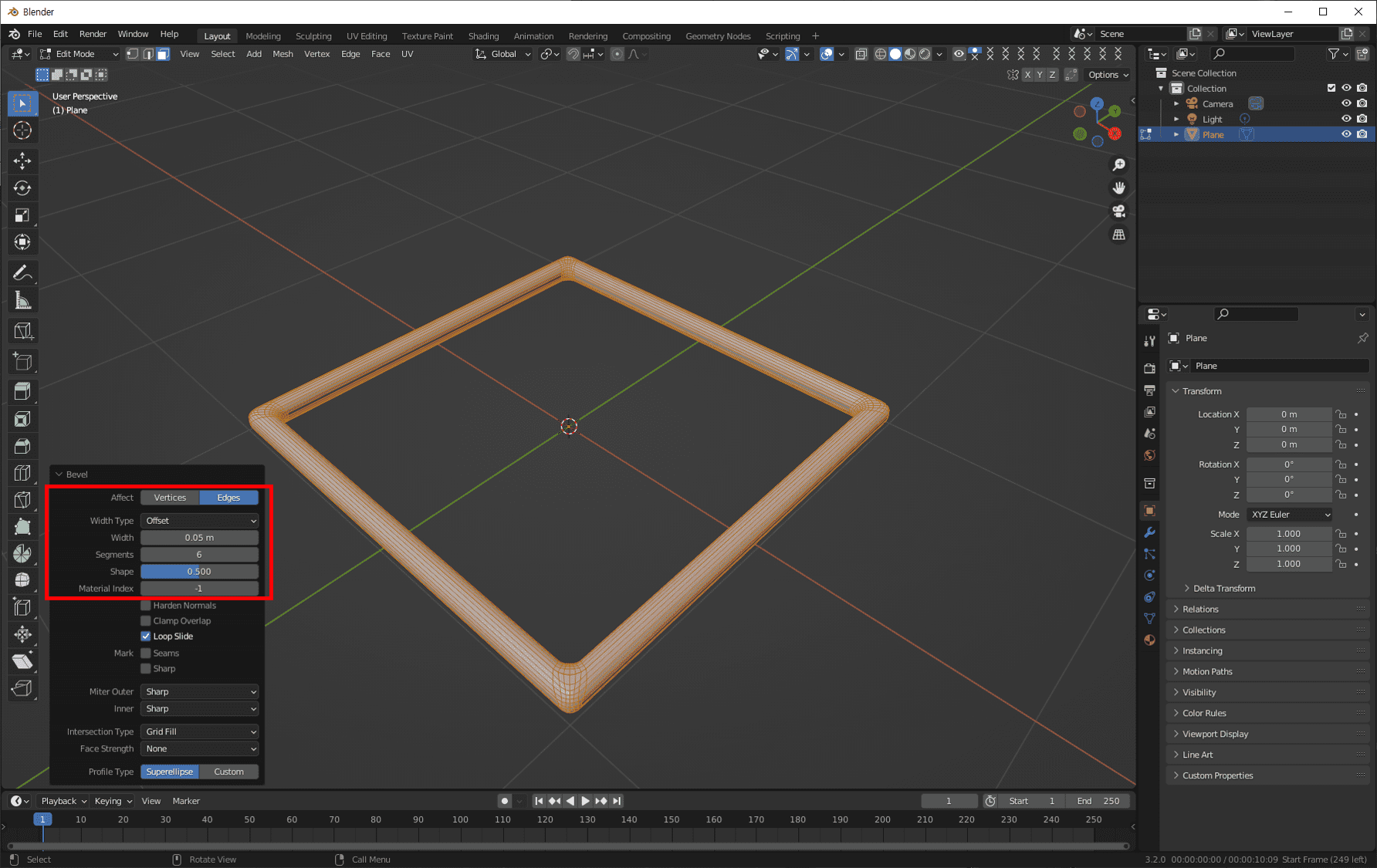
면이 모두 선택된 상태에서 Ctrl + B 를 눌러서 사각 프레임을 부드럽게 Bevel을 시켜줍니다.
Bevel 설정창에서 좀 더 자연스럽게 설정해 줍니다.
Tab키를 눌러서 Object Mode로 전환합니다.
오브젝트가 선택된 상태에서 마우스 오른쪽 키를 누르고 shade Smooth를 선택하면
면이 좀 더 부드러워집니다.
Step2. 빛 재질(Emission) 설정하기
왼쪽패널에서 재질탭(Material)을 선택하고 New버튼을 클릭하면 새로운 재질이 생성됩니다.
Surface 항목들을 아래로 스크롤해서 Emission [1]의 컬러를 설정합니다.
저는 블루컬러로 설정했습니다.
Emission Strengt는 10으로 가장 밝게(세게) 설정했습니다.
화면 위쪽에 viewport Shading설정을 rendered로 설정하면 뷰포트에서 컬러를 확인할 수 있어요.
이 상태에서 F12키를 눌러서 렌더링을 해보면 램프처럼 자체발광을 하고 있지만 빛 번짐 효과는 없지요.
Step3-1. Eevee 렌더러에서 빛 번짐 효과 주기
렌더창을 닫고 다시 편집화면으로 돌아와서 오른쪽 패널에서 Render 탭을 엽니다. Render Engine이 Eevee로 설정된 상태에서 Bloom에 체크를 하면 빛번짐 효과가 나타납니다.
F12키를 누르면 렌더링화면에서도 동일하게 발광하면서 빛번짐 효과를 확인할 수 있습니다.
Step3-2. Cycles 렌더러에서 빛번짐효과 주기
렌더러를 Cycles로 사용할 때 빛 번짐 효과를 주는 방법도 알아볼께요.
Render Engine을 Cycles로 변경하고 Device는 GPU Compute로 합니다.
Viewport와 Render에 Max Samples를 32 정도로 설정하고 Denoise에 체크합니다.
F12키를 눌러서 확인해 보면 빛 번짐 효과가 없지요.
다시 편집화면으로 돌아와서 Compositing 메뉴를 엽니다. Use Nodes에 체크하면 Node가 나타납니다. [2]
Add > Search 창에 glare를 검색해서 선택합니다.
Glare 노드를 Render Layer와 Composite 사이로 가져와서 연결시켜 줍니다.
Glare 노드의 설정을 Fog Glow로 설정합니다.
F12를 눌러서 확인해 보면 빛 번짐 효과가 나타났습니다.
Glare 노드의 세부 수치를 조정해서 발광을 조금 약하게 조정해 봅니다.
F12키를 눌러서 확인해보면 빛번짐 효과가 적절하게 조정되었네요.
1. “Emission -Blender 4.0 Manual” docs.blender.org. Retrieved 17 Dec 2023
https://docs.blender.org/manual/en/latest/render/shader_nodes/shader/principled.html#emission
2. “How to get a bloom effect in cycles (Blender tutorial)” Doge studios. Retrieved 17 Dec 2023
https://www.youtube.com/watch?v=KuiJ2hDz4ac
'Study > Tool' 카테고리의 다른 글
타사(가비아)등록 도메인으로 카페24웹메일 설정시 몇가지 유의사항 (0) | 2025.10.08 |
---|---|
[Figma] 피그마에서 이미지 사이즈가 다르게 익스포트 될때 해결 방법 (4) | 2024.01.27 |
[Figma] 피그마에서 텍스트 한번에 선택 후 텍스트 속성 바꾸기 (1) | 2023.12.31 |
[에펙] 원형 프로그레스바 시퀀스 이미지 만들기(2/2) (2) | 2023.07.20 |
[에펙] 원형 프로그레스바 시퀀스 이미지 만들기(1/2) (1) | 2023.07.20 |